网站首页
关于陕旅
陕旅概况
企业架构
企业文化
企业高层
企业荣誉
产业板块
管理架构
历史回顾
新闻中心
集团新闻
企业动态
媒体聚焦
公示公告
内部公告
党群纪检
专题专栏
党建工作
纪检监察
工会活动
陕旅视角
陕旅集团报
图片中心
精彩视频
社会责任
安全生产
社责报告
公益扶贫
八五普法
山花工程
消防工作
人力资源
人才动向
信息服务
新媒体矩阵
联系我们
留言咨询
意见箱
language
简体中文
繁體中文
English
日本語
한국어
×
搜索
首页
>
党纪知识园地
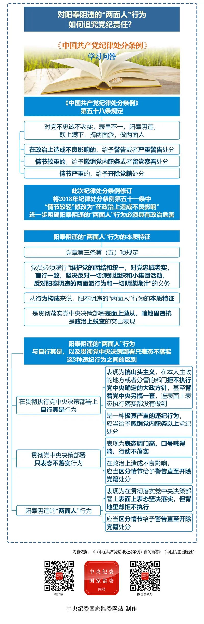
纪律处分条例·学习问答丨对阳奉阴违的“两面人”行为如何追究党纪责任?
来源:陕西纪检监察公众号
日期:2024年08月19日
浏览量:16496